浙江社发项目管理有限公司受绍兴市妇幼保健院委托,就医用试剂及相关伴随服务进行公开招标,欢迎国内合格的供应商前来投标。
一、招标项目编号:SXSFYBJY2021-02
二、采购组织类型:分散采购委托代理
三、标段及招标产品要求:详见采购需求一览表
四、投标供应商资格要求:
1.符合政府采购法第二十二条之供应商资格规定;
2.投标企业要获得涵盖本次采购人范围的合法有效的所投标产品经销代理权,授权关系层级明确,具有履行合同及时供货的能力,并具有良好的售后服务能力。投标产品的代理权存在争议,且在报名截止之前争议各方仍无法自行解决的,采购方有权根据产品授权层级录用投标企业的投标文件(按产品授权针对性选择,绍兴市妇幼保健院专项授权优于地区授权,绍兴地区授权优于浙江省授权);
3.涉及《医用耗材阳光采购目录》清单中产品的,投标人所投产品必需在省药械采购平台上注册的产品,而且要取得该产品的配送资格。
五、报名
1.报名时间:2021年4月25日至2021年5月12日(双休日及法定节假日除外)上午09:30-11:30,下午14:00-16:30(不接受电话报名)。
2.杭州报名地点:杭州报名地点:杭州市莫干山路110号华龙商务大厦319室。联系人:蒋先生,联系电话0571-86791612
绍兴报名地点:绍兴市摩尔城环城北路15号17号209室。联系人:包先生,联系电话13484312525
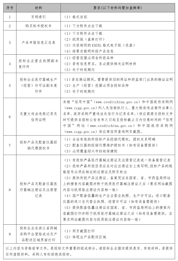
3.报名领取招标文件时需提供以下资料,复印件需加盖单位公章。

4.招标文件工本费:每份300元,售后不退。
六、投标截止时间及地点:投标人应于2021年5月20日上午8:30前将投标文件密封送交到绍兴市胜利东路1号智汇大酒店1号会议室,逾期送达作无效标处理。
投标人允许采用邮寄投标文件模式(邮寄公司建议采用EMS或顺丰,以代理机构工作人员签收时间为准,邮寄投标文件需在2021年5月19日送达,则作自动放弃处理,由投标人自行承担责任。邮寄地址:绍兴市摩尔城环城北路15号17号209室,联系人:包先生,联系电话13484312525);也允许采用现场递交,要做到即交即走,减少人员聚集程度及滞留时间。
七、开标时间及地点:2021年5月20日上午8:30在绍兴市胜利东路1号智汇大酒店1号会议室开标。
八、招标公告发布
绍兴市卫生健康委员会 http://sxws.sx.gov.cn
绍兴市妇幼保健院 http://www.sxfby.com
浙江社发项目管理有限公司 http://www.zjshefa.com
九、项目咨询
绍兴市妇幼保健院 姚科 0575-85081491
浙江社发项目管理有限公司 蒋先生 0571-86791612
绍兴市妇幼保健院
浙江社发项目管理有限公司
2021年4月25日



